
(图片来源:摄图网)7月8日,在2025享界用户星享之夜活动现场,华为常务董事、终端BG董事长余承东公布了享界S9汽车的关键数据。他透露, 自上市以来,享界S9男女车主比例为6:4,25~40岁的车主占比为60%。
在人们的传统认知中,豪华轿车往往更受男性消费者青睐,而享界S9却打破了这一固有印象,成功吸引了众多女性车主的目光。同时,25-40岁的车主占比高达60%,这表明该车型在年轻消费者群体中具有极高的吸引力。年轻消费者通常对新鲜事物充满好奇,追求时尚与科技感,享界S9显然精准地捕捉到了这一群体的需求,以其独特的设计、先进的科技配置和出色的性能,赢得了年轻消费者的认可。
从市场表现来看,享界S9在上个月交付了4154辆,一举成为30万元以上新能源轿车销量第一名。
随着新能源汽车的不断普及,消费者对新能源汽车的接受度逐渐提高,越来越多的消费者选择购买新能源汽车,新能源汽车保有量迅速增长。截至2024年上半年,中国新能源汽车保有量达2472万辆,上半年新注册登记439.7万辆,占汽车总量的7.18%;其中,纯电动汽车保有量1813.4万辆,占新能源汽车总量的73.35%。

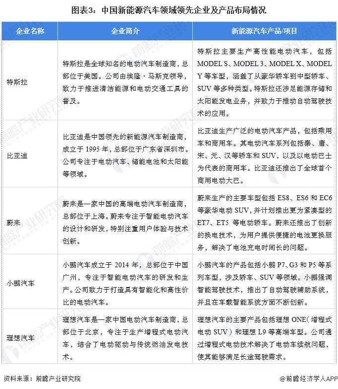
当前,中国新能源汽车领域市场呈现出明显的寡头垄断特征,由特斯拉和比亚迪两家领头企业主导。特斯拉凭借其先进的技术和全球品牌影响力,在中国市场占据了一定的份额;比亚迪则凭借在电池技术和整车制造方面的深厚积累,以及丰富的产品线,成为了国内新能源汽车市场的领军企业。除了这两家巨头,蔚来、小鹏和理想等新兴品牌也凭借智能化和高性能产品迅速崛起。这些新兴品牌注重用户体验,通过不断创新和优化产品,满足了消费者多样化的需求,在市场中赢得了一席之地。与此同时,传统汽车巨头如吉利、长安、上汽等,也逐步加速电动化转型,力图在电动汽车市场占有一席之地。它们凭借在传统汽车领域的技术积累和品牌优势,加大在新能源汽车领域的研发投入,推出了一系列具有竞争力的产品,给市场带来了新的活力。

小鹏汽车董事长、CEO何小鹏多次公开表示,2025- 2027年将是决定车企生死存亡的关键淘汰阶段,随后三到五年则是晋级赛阶段。经过这场终极洗牌后,中国新能源车企最终可能仅剩7家以内。他认为,随着新能源汽车市场从增量竞争转向存量竞争,以及价格战与技术战的叠加,再加上汽车行业本身是“规模游戏”,那些无法快速达到规模临界点、跟不上AI技术发展步伐的车企,将面临被淘汰的风险。
在当前的市场环境下,技术创新不仅能够帮助企业提高产品的性能和质量,降低成本,还能为企业带来差异化竞争优势。中国汽车工程学会副理事长兼秘书长侯福深指出,技术创新是推动新能源汽车产业发展的关键。
前瞻经济学人APP资讯组
更多本行业研究分析详见前瞻产业研究院《中国新能源汽车行业市场前瞻与投资战略规划分析报告》
同时前瞻产业研究院还提供产业新赛道研究、投资可行性研究、产业规划、园区规划、产业招商、产业图谱、产业大数据、智慧招商系统、行业地位证明、IPO咨询/募投可研、专精特新小巨人申报、十五五规划等解决方案。如需转载引用本篇文章内容,请注明资料来源(前瞻产业研究院)。
更多深度行业分析尽在【前瞻经济学人APP】,还可以与500+经济学家/资深行业研究员交流互动。更多企业数据、企业资讯、企业发展情况尽在【企查猫APP】,性价比最高功能最全的企业查询平台。
海量资讯、精准解读,尽在新浪财经APP
恒正网提示:文章来自网络,不代表本站观点。